¶¶È¦

ÁªÏµ¶¶È¦| ÉèΪÊ×Ò³| ¼ÓÈëÊÕ²Ø
°ì¹«OA ΢ÐÅ
ÄúÄ¿½ñµÄλÖÃÊÇÔÚ£ºÊ×Ò³ > ÄཬÔüÍÁ > ¾º±êͨ¸æ
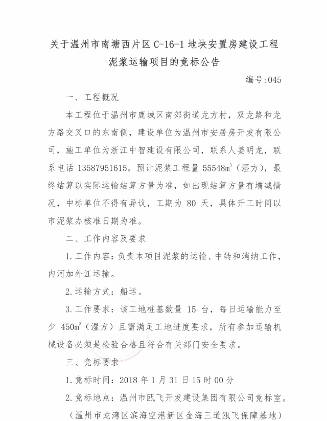
¹ØÓÚÎÂÖÝÊÐÄÏÌÁÎ÷Æ¬ÇøC-16-1µØ¿é°²¶Ù·¿½¨É蹤³Ì
½ÒÏþʱ¼ä£º2018-01-30 15:51:42    ä¯ÀÀÁ¿£º2226´Î    ×÷Õߣº    ÈªÔ´£º

 

¡¾×ÖÌå´óС£º´ó ÖРС¡¿
¡¾·µ»Ø¡¿¡¾´òÓ¡¡¿¡¾¹Ø±Õ¡¿