¶¶È¦
ÁªÏµ¶¶È¦
|
ÉèΪÊ×Ò³
|
¼ÓÈëÊÕ²Ø
°ì¹«OA
΢ÐÅ
Ê×Ò³
¼¯ÍŸſö
¼¯ÍÅÏÈÈÝ
|
×éÖ¯½á¹¹
|
ÏÖÈÎÏòµ¼
|
¹«Ë¾ÉùÓþ
|
ÕÐÉÌÒý×Ê
×ʲú×âÁÞ
|
ÄཬÔüÍÁ
|
ÐÂÎÅÖÐÐÄ
¶¶È¦¶¯Ì¬
|
ϲ㶯̬
|
Îļþ֪ͨ
|
ýÌå¾Û½¹
|
ͨ¸æ¹«Ê¾
|
ÇåÁ®¶¶È¦
µ³½¨ÈºÍÅ
|
¼Í¼ì¼à²ì
|
Á®ÕþʱÆÀ
|
·´¸¯ÊÓ´°
|
ÍøÂç¾Ù±¨
|
Õþ²ß¹æÔò
| ½¹µã¼ÛÖµ¹Û |
ÏîĿչʾ
¶¶È¦Ò»ÆÚΧ¿Ñ¹¤³Ì
|
¶¶È¦Æð²½Çø
|
¶¶È¦×¨¹©Áϳ¡
|
ÅäÌ×¹¤³ÌÏîÄ¿
|
ÆóÒµÎÄ»¯
¶¶È¦´óʼÇ
|
¶¶È¦Ðû´«Æ¬
|
ÍýÏëÀ¶Í¼
|
¶¶È¦ÂÓÓ°
|
½³ÐĶ¶È¦
|
Ð§Òæ¶¶È¦
|
ÂÌÉ«¶¶È¦
|
Ï£Íû¶¶È¦
|
Ñô¹â¶¶È¦
|
ÈËÁ¦×ÊÔ´
ÕÐÆ¸ÐÅÏ¢
|
ÔÚÏßӦƸ
|
ÄúÄ¿½ñµÄλÖÃÊÇÔÚ£º
Ê×Ò³
>
ÄཬÔüÍÁ
>
¾º±êͨ¸æ
ÕÐÉÌÒý×Ê
¾º±êͨ¸æ
Öб깫ʾ
±í¸ñÏÂÔØ
×é±ðÖ°Ôð
ÁªÏµ¶¶È¦
ÎÂܰÌáÐÑ
ÍøÉÏÉ걨
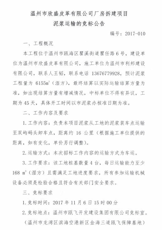
ÎÂÖÝÊÐÐÀʢƤ¸ïÓÐÏÞ¹«Ë¾³§·¿²ð½¨ÏîÄ¿ÄཬÔËÊäͨ¸æ
½ÒÏþʱ¼ä£º2017-11-03 16:08:47 ä¯ÀÀÁ¿£º2925´Î ×÷Õߣº ȪԴ£º
010ÎÂÖÝÊÐÐÀʢƤ¸ïÓÐÏÞ¹«Ë¾³§·¿²ð½¨ÏîÄ¿ÄཬÔËÊäµÄ¾º±êͨ¸æ.pdf
¡¾×ÖÌå´óС£º
´ó
ÖÐ
С
¡¿
¡¾
·µ»Ø
¡¿¡¾
´òÓ¡
¡¿¡¾
¹Ø±Õ
¡¿
ÉÏÒ»ÌõÐÅÏ¢£º
¹ØÓÚ걺£Çø¹ùϪ½ÖµÀ²Üܤ´å¹É·Ý¾¼ÃÏàÖúÉç¶þ²ú·µ»Ø±ê×¼³§·¿½¨ÉèÏîÄ¿ÄཬÔËÊäµÄ¾º±êͨ¸æ
ÏÂÒ»ÌõÐÅÏ¢£º
¹ØÓÚ¹ùϪ¸ßÐÂÊÖÒÕ¹¤ÒµÔ°¹¤³ÌEPCÏîÄ¿ÄཬÔËÊäµÄ¾º±ê¹ã¸æ
Òþ˽ÉùÃ÷
|
°æÈ¨ÉùÃ÷
|
ÁªÏµ¶¶È¦
|
ÍøÕ¾µØÍ¼
¶¶È¦ °æÈ¨ËùÓÐ ÊÖÒÕÖ§³Ö£ºÎÂÖÝÓ½ÌÆ¿Æ¼¼; [ ÕãICP±¸16029405ºÅ] [²»Á¼ºÍÎ¥·¨ÐÅÏ¢¾Ù±¨]
ÍøÕ¾µØÍ¼